車位用租的,還是用買的?你應該要考慮的是…

故事是這樣…
老婆說,我們租的停車場有車位出售,開價230萬。
我說這價格沒必要買,用租的就好。
原因是我考慮以下幾個因素,
另外,文章下方也整理讀者不同思考觀點,也很值得作為參考。
1. 考慮機會成本
現在車位租金,大約5000元/月,也就是一年約6萬元。
我只要把230萬元,拿去找一個年化報酬率超過3%的投資,每年產生的報酬就超過6萬元,足夠永遠繼續租下去。
長期年化報酬率超過3%,我想不需要承擔太多風險就能達成吧。
至於未來車位租金會不會上漲?可能會,但從供給需求來看,也很難。
(剛好我住的區域停車位供給算比較多,但每個地方狀況不一樣)
2. 考慮將現金轉換成另一種資產(車位)
有一種常見的想法是,
如果分期付款買車位,每個月繳本金利息的錢,和租金也差不多,那不如買下來,至少車位之後是自已的?
我覺得這種想法要看狀況,不同的資產、不同的售價,結果不大一樣,好壞沒有絕對標準答案。
從現金流的角度來看,兩者的現金流出的確是類似,
不過,真正要思考的問題:
「你要持有現金資產,還是換成持有另一個資產(車位)」
有些人會覺得買比租好,可以有所有權,且如果有漲價可以出售。
但這樣想法過於簡化,不能只看現金流,還需要考慮其他因素。
其他考量因素包括:流動性、維護成本、意外變數
如果資產會從高流動性的現金換成低流動性的停車位,成本不是僅有購買的價格和利息,
還包括後續每年的維護成本、資產折舊、過程承擔各種意外的可能損失,以及需要資金時轉手變現的難度,及轉手價值變動風險…等等,這些都是把現金換成固定資產後,可能的成本及風險。
風險與報酬要對等
一般來說,如果承擔更多風險,理論上提供的報酬要更高,才能對這些風險做出補償,不然有其他報酬一樣但風險更低的機會可以選。
所以現金流一樣,並不一定代表買比租好,要看狀況而定。
3.市場存在價格共識,但你不一定要接受
最後,也許可以思考另一個問題:
我們如果評估起來覺得不值得,但賣家怎麼會報這個高價?
只能說,每個賣家都有他認為合理的價格,
也許他是基於自己的成本、基於周邊行情等等因素決定,
而最終能不能成交,取決於是否有其他人會和他有共識。
即便對自己來說覺得太貴,但也許對另一些人來說,這價格值得。
要記得,市場上的價格,有些價格是多數群體共識,但也有些價格只是少部分的人單方面的想法,如果有人和他有共識,那報價就合理。
當然,
價格對別人合理,和對自己不合理,兩者並不衝突,可以同時存在。
當自己有足夠的選擇,其實你不一定需要接受別人的價格共識,只管自己能不能接受就可以了。
(市場先生認為最後這兩段話在財務與人生上非常重要)
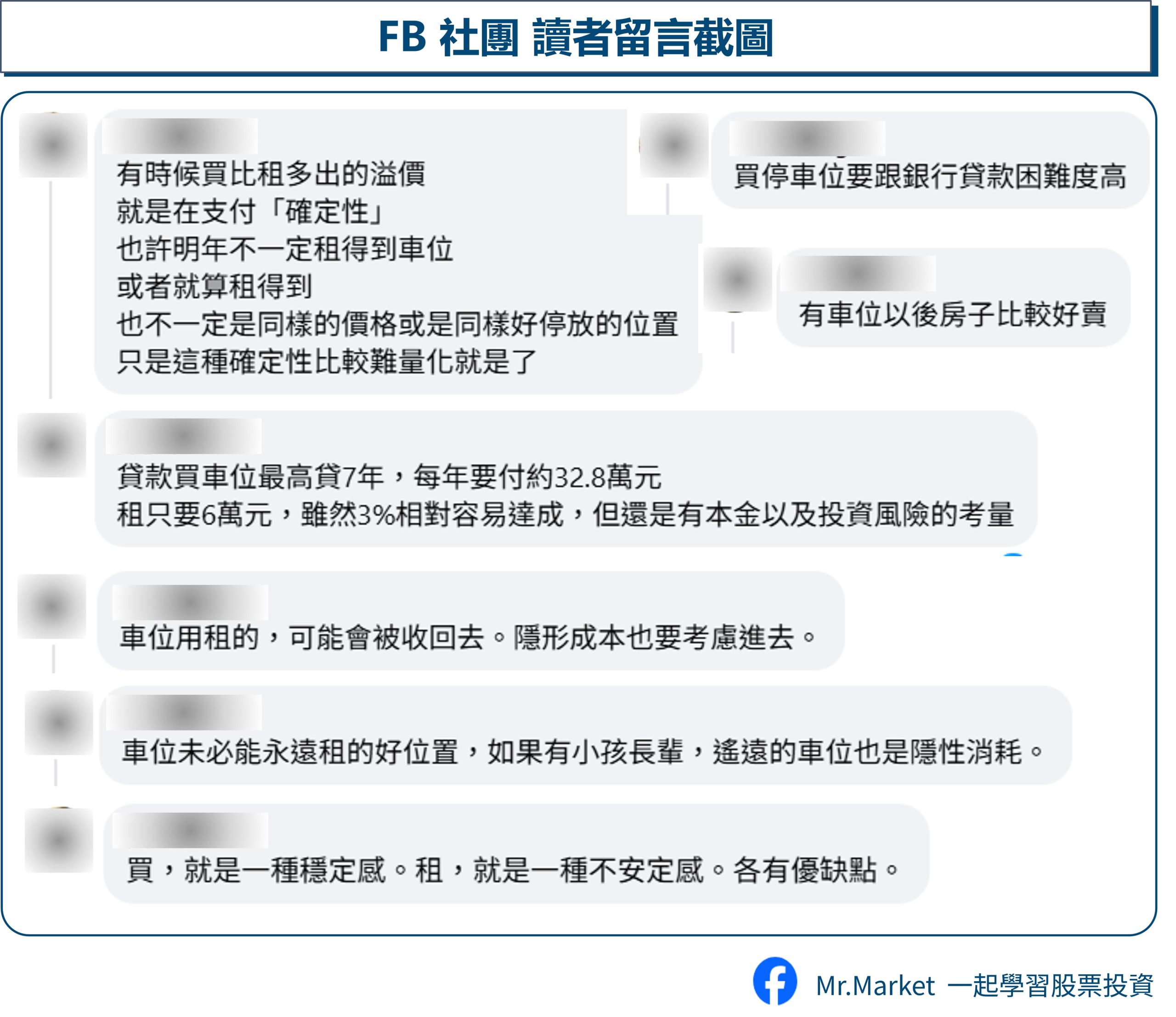
讀者留言分享:對租車為與買車位看法
這篇文章發佈後,底下有很多不同的回覆,考慮到許多不同情況,都相當值得參考。
幫大家整理如下:
基本的評估
1. 買的目的,是否有為了幫房子附帶車位增值未來好賣?還是單純只是要一個車位使用?
2. 供需,附近好的車位很多,還是好車位一位難求?
3. 機會成本,如果同樣資金拿去投資的現金流,是否一樣能解決停車需求?
4. 價格是否合理?
5. 個人財務狀況?
上述幾點,不同情境,考慮的重點不同,
例如目的上是房子附帶的車位,或供需上剛好在車位一位難求的地區,那價格、投資報酬替代等等,就會是次要考量。
反之,如果目的上沒有非買不可,那就可以考慮其他面向。
當然,即便對自己再重要,如果價格過於不合理,那也不應該輕易妥協。買個生活用品都會貨比三家、等特價,更何況更大金額的東西呢?
此外,個人財力也是要考量的因素。有些人還在累積財富階段,資金比較缺乏,用租的,甚至就不要買車,合理規劃自身的現金流比較重要。
租車位的優點
- 資金流動性更好,剩餘資金可以有其他用途,報酬不一定差。
- 不用擔負維護修繕管理的成本。
租車位的缺點
- 不確定性,租約到期後有租不到的風險。
- 即便能租到,也不一定都是好的位置,如果太遠也是時間消耗。
- 供給需求比較緊俏的好車位,可能被漲租金。
買車位的優點
- 自己和家人安定感。
- 有些好地點一位難求,用買的可以有確定性。
- 擁有產權,可能有轉手增值潛力。
買車位的缺點
- 初始投入資金較大,資產的流動性差。
- 不一定每個車位都能成功貸款(要有產權)。
- 資產會折舊。
- 需要擔負維護修繕的成本。
- 車位價格不一定會漲。

總結:車位該買或租,其實沒有標準答案
雖然沒有標準答案,但我想表達的是:我們永遠都不是只有一種選擇,
此外在財務上,機會成本、流動性問題,也是做評估時經常被忽略的因素。
當然,金錢報酬和成本也並不是一切,
起始條件情境不一樣,選擇的答案不會一樣,有些錢可以換來時間、便利、舒適,這也是需要考慮的地方。
市場先生 2024.02
原文撰寫於 Mr. Market 市場先生 FB ETF社團 – 1
原文撰寫於 Mr. Market 市場先生 FB ETF社團 – 2
我有整理幾篇投資心法小故事,希望協助你在理財這條路上更加順利:
3. 比起聰明才智,「累積」才是改變生活的關鍵 – 2個小故事
加入市場先生FB社團,充實更多理財好知識
50歲之前想退休一定要懂理財,解決投資的煩惱!



一般留言