2026幣安出金教學-4種出金方法的手續費、優缺點

這篇文章主要介紹幣安出金的4種方式,包括轉移到其他法幣交易所、直接電匯銀行、信用卡出金等等,並且提供實際的出金範例說明。
Binance (幣安)是目前全球規模最大的加密貨幣交易所,全球有超過3億用戶使用,提供加密貨幣的各種交易服務。
這篇文章為個人經驗分享與資料整理,無任何投資推薦買賣或稅務建議之意,投資必定有風險,虛擬貨幣屬於極高風險的投資標的,投資前務必自行研究判斷。
本文市場先生會告訴你:
幣安出金主要的4種方式
出金的意思是「轉出資金」,用加密貨幣換成法幣,例如把BTC、USDT,兌換美元USD轉到銀行帳戶,或是把加密貨幣從幣安交易所轉到別的地方,都叫做出金。
有些平台不會叫出金,會叫提領(Crypto withdrawal)、兌換(crypto to fiat)概念都是一樣的。
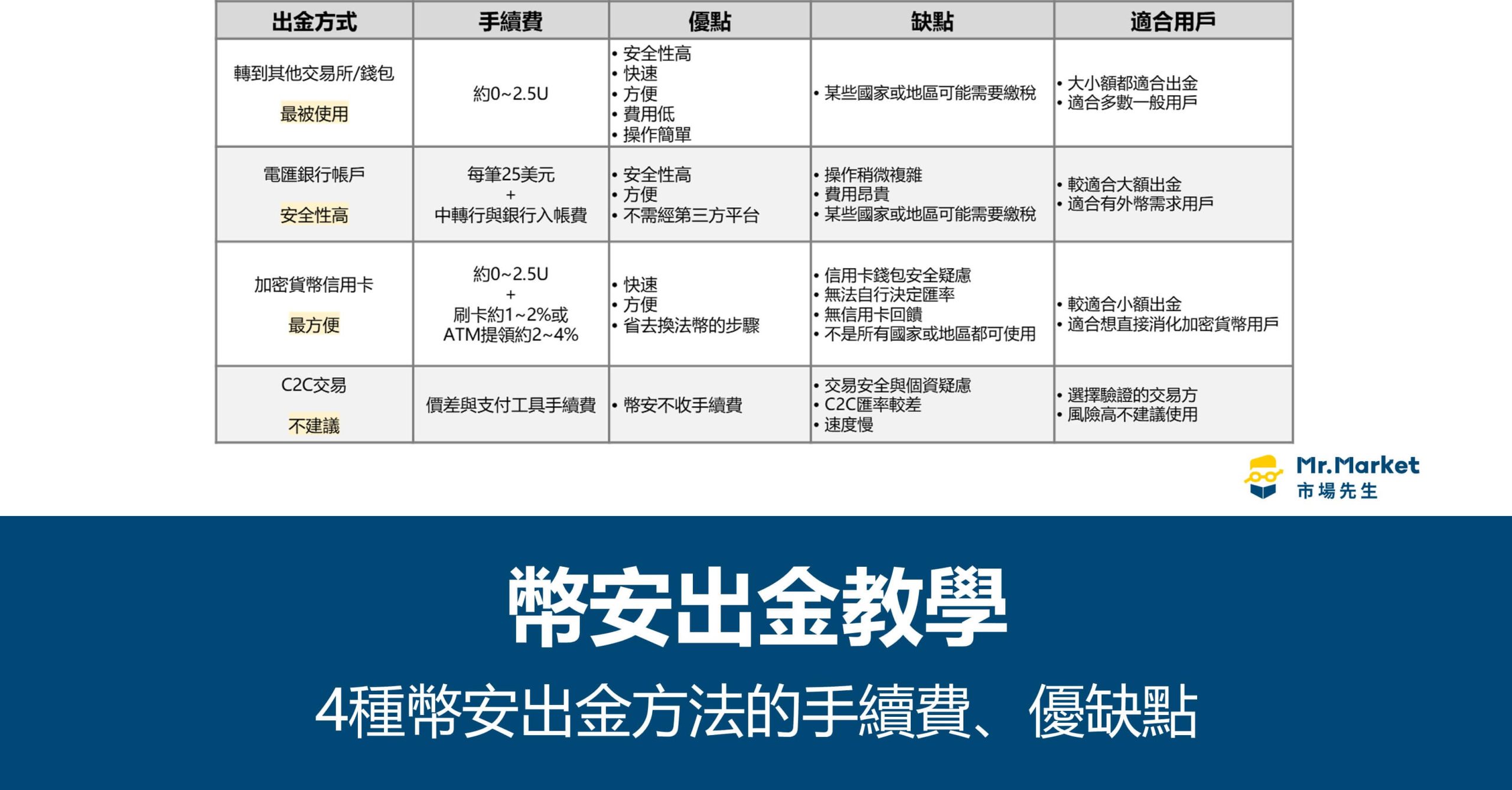
幣安出金方法主要有4種 (每個國家適用方法不一定相同):

- 轉到其他交易所/錢包 → 最常被使用、費用低、速度快、最方便,適合多數一般用戶
- 電匯銀行帳戶 → 安全性高、方便,費用門檻較高,適合大額出金,或有外幣需求的用戶
- 加密貨幣信用卡 → 速度快、方便,適合小額出金、想直接消費消化掉加密貨幣的用戶
- C2C交易 → 不建議使用
以下介紹4種出金方式。
幣安出金方法1:轉到其他交易所或錢包(手續費約0~2.5U)
流程:幣安交易所→(鏈上轉移到)本地的法幣交易所 + 兌換成本國法幣→(銀行匯款到)自己的本地銀行帳戶

- 優點:快速、費用低、安全性高、操作簡單、最常被使用
- 缺點:需要先開戶註冊一家本國的交易所及完成KYC、某些國家或地區出金時可能需要繳稅
幣安最常見的出金方式,就是轉到其他交易所或錢包,然後再換成需要的法幣(如美元或其他自己本國貨幣),通常是轉到能支援本國法幣交易的交易所。
轉移到其他交易所方法有快速、便利、費用便宜、操作相對簡單的優勢,而且鏈上轉帳安全性相對高,因此最多人採用的出金方法。
使用這種出金過程中,有些注意事項需要提醒一下,
提幣網路與接收端網路一定要相同
幣安支援的網路相當多,幾乎涵蓋所有的主流鏈,但另外一端的交易所或錢包,不一定能支援同樣的區塊鏈。如果兩邊的網路選擇不同,有可能導致交易失敗,最嚴重可能會讓資金遺失。
(各家交易所或錢包,的對同一個網路用的名稱可能略有不同,但都是指同種區塊鏈,不確定時建議可以上Google查證,例如:Tron(TRC20)、BNB Smart Chain(BEP20)、Ethereum(ERC20)、Polygon POS等等)
手續費和到帳時間,會依照幣種與網路而有所不同
幣安在選擇網路介面上,都會清楚標示手續費用、到帳時間與最低提領金額,用戶盡量選擇費用低、最快速到帳的網路。
每筆手續費大約是0~2.5U。
而在幣安官網上也能查到提款手續費與網路,有需要的人可自行查看。
▼ 幣安標示手續費、到帳時間、最低提領金額,與轉帳提醒:

範例:幣安轉到MAX交易所
幣安轉到MAX交易所,需要在兩邊平台各自進行操作 ,步驟如下:
幣安交易所操作流程
- 圖1.幣安APP → 右下方的「資產」 → 選擇上方的「現貨」 → 點選「發送」
- 圖2.選擇「鏈上提領」(從幣安提領加密貨幣到其他交易所或錢包)
- 圖3.選擇「區塊鏈」(要跟MAX所選的區塊鏈相同)

MAX交易所操作流程
- 圖1.MAX APP → 右下方「 錢包」 → 點選「接收」
- 圖2.選擇「區塊鏈」(要跟幣安所選的區塊鏈相同)
- 圖3.將產出的地址貼到幣安的地址欄位

更完整的文章可參考:幣安轉帳到MAX交易所(圖解教學)
幣安出金方法2:轉帳到銀行帳戶(手續費25美元+可能收中轉行與銀行入帳費)
流程:幣安交易所→兌換成法幣USD→(銀行匯款到)自己的本地銀行帳戶

- 優點:安全性高、方便、不需經第三方平台
- 缺點:操作稍微複雜、費用較高一點(25 USD*)、某些國家或地區可能需要繳稅
(*2026.01.19起, 電匯手續費從35降至25美元)
幣安的電匯出金功能,讓用戶可以直接將法幣匯入銀行帳戶,不需要經過第三方平台,操作流程也直覺順暢,但操作稍為複雜,需要分成2階段,先加密貨幣兌換成法幣、再將法幣轉到銀行帳戶。
目前幣安出金支援多種法幣,包含美元USD、歐元EUR、瑞士法郎CHF、澳幣AUD、港幣HKD等共18種法幣。亞洲地區用戶普遍是使用美元出金。
- 官方公告的入帳時間是1-5個工作天,符合一般國際匯款的時間。
- 每筆出金手續費 25美元,幣安收取 (目前測試,這應該是銀行全額到帳的手續費,中間的銀行沒有收取其他費用)
幣安每筆出金要收25美元出金手續費,對於小額提款來說相對不划算,因此建議累積大筆資金一次匯出,來降低費用率。
而單筆匯出金額,最少100美元、最高是300萬美元。
目前我實際測試經驗 (將來銀行),中轉行與入款銀行費用沒有被收取,全部過程總手續費僅有25美元。
不確定如果其他銀行收款,是否會發生中轉行與入款銀行收取費用的情況,讀者如果有實際經驗歡迎在底下留言分享。
範例:幣安轉到將來銀行帳戶(當天到帳,且無中轉行與入款銀行費用)
幣安的法幣出金會分成兩個階段:
- 先將加密貨幣兌換成法幣 (自動存入法幣錢包)
- 再從法幣錢包轉到將來銀行帳戶
階段一:加密貨幣轉成法幣(不需手續費)
進入幣安APP,點選左上方的「三」→ 在常用功能中找到「買 / 賣幣」→選擇「賣出」

選擇要賣出的幣種→ 點選「接收方式」→ 選擇「法幣錢包」

輸入兌換金額與美元 → 核對金額無誤後並按下確認,兌換法幣就成功,並會自動存入現貨帳戶內。

階段二:從法幣錢包轉到銀行帳戶(匯出時會扣除25美元)
(*2026.01.19起, 電匯手續費從35降至25美元)
兌換法幣完成後,進入「提領USD」 → 選擇「銀行轉帳(SWIFT)」 → 新增將來銀行帳戶資料
銀行帳戶需要填寫的資料有以下幾項:
- 銀行英文戶名(要跟匯入銀行戶名相同)
- 銀行帳號
- swift code
- 收款人所在國家
- 收款人住家英文地址(郵局中文地址英譯)

輸入提領金額 → 確認收款金額無誤 → 輸入通行密鑰驗證

出現交易處理中訊息,即完成。

補充:某些國家或地區可能產生加密貨幣稅
全球不少國家或地區對加密貨幣交易課徵資本利得,主要會在該國將加密貨幣兌換成法幣或出金時可能會要求納入稅務計算。
但各國的稅務規定差異很大,例如:
阿聯酋完全免稅;
瑞士對於長期持有者不課資本利得稅;
美國對短期持有人所得課10~37%;長期所得依收入級距課0/15/20%;
加拿大超過加密貨幣免稅額,依所得級距課稅18~24%。詳細資訊請查詢自己國家稅務機構規定。
如果有需要自行保存完整的交易紀錄與資訊,方便後續查帳或申報使用。
總之,當你從交易所出金時,除了要留意手續費與安全性之外,還要考量所在地或居住地的稅務規定。
更完整的文章可參考:最新幣安電匯出金:如何匯到銀行帳戶?(圖解流程)…施工中
幣安出金方法3:加密貨幣信用卡支付或提領
流程:幣安交易所→(鏈上轉帳到)加密貨幣信用卡→刷卡消費花錢

- 優點:快速、方便、省去換法幣的步驟
- 缺點:信用卡錢包安全疑慮、無法自行決定匯率、信用卡回饋根據卡片而定、不是所有國家或地區都可使用
將幣安帳戶中的加密貨幣轉到指定的信用卡,然後就可以刷卡支付,甚至在實體ATM領現金。
加密貨幣信用卡,其實比較正式名稱是簽帳卡/借記卡 Debit card,它並沒有信用借貸功能,而是刷自己帳戶中的餘額,但許多人口語上還是把它稱為信用卡。
消費或提款時會直接扣除加密貨幣,省去換法幣的步驟,概念更接近先儲值再消費的簽帳金融卡,此可視為一種出金的管道。
不過,這類卡會在交易當下,把加密貨幣轉換為等值的法幣(如美元、歐元),使用的是當下即時匯率,換算後的金額,有可能會比直接支付法幣還來得昂貴一些。
此外,傳統信用卡有提供的回饋優惠,但加密貨幣卡就不一定,每張卡片優惠不同,有些單純就是支付功能,整體來說我覺得目前加密貨幣信用卡的優惠,暫時還弱於傳統信用卡。。
這類卡不保證所有的國家或者地區都能使用(目前實測過2張加密貨幣卡的經驗,日本、新加坡沒被拒絕過,有極少數店家的刷卡機不接受國外卡及加密貨幣信用卡,但綁LinePay之類大多刷得過),
信用卡的安全性是需要考慮的,因為借記卡Debit Card如果被盜刷比較難追回款項,建議只儲值短期內會刷卡的金額即可,並設置單次刷卡上限,減少萬一被盜刷的損失。優點是這些卡片要設定上限、停卡都很方便,申辦一張新的虛擬卡通常也很便宜,這方面就優於許多銀行的借記卡。
要選擇哪張加密貨幣信用卡?
最近從2025年開始,很多新的加密貨幣信用卡持續出現,我也還在測試體驗中。
讀者如果有用到不錯的加密貨幣信用卡也歡迎留言分享。
目前有測試過的:RedotPay信用卡
延伸閱讀:加密貨幣信用卡推薦哪一張?(施工中)
範例:幣安轉到RedotPay信用卡(Debit Card)
幣安轉到RedotPay信用卡,需要在兩邊平台各自進行操作 ,步驟如下:
幣安交易所操作流程
- 圖1.幣安APP → 右下方的「資產」 → 選擇上方的「現貨」 → 點選「發送」
- 圖2.選擇「鏈上提領」(從幣安提領加密貨幣到其他交易所或錢包)
- 圖3.選擇「網路」(要跟RedotPay所選的網路相同,如Tron(TRC20))

RedotPay操作流程
- 圖1.RedotPay APP → 點選「 充值」 → 選擇要入金的幣種,如USDT (RedotPay只接受
- USDT/USDC/BTC/ETH)
- 圖2.選擇「網路」(要跟幣安所選的網路相同,如Tron(TRC20))
- 圖3.將產出的地址貼到幣安的地址欄位

更完整的文章可參考:RedotPay信用卡怎麼用?先儲值加密貨幣再消費
幣安出金方法4:C2C交易(不建議使用)
- 優點:幣安不收手續費
- 缺點:交易安全與個資疑慮、C2C匯率較差、速度慢
C2C交易,就是指用戶與用戶之間的交易,又稱為場外交易,使用這個方式出金的好處就是,幣安僅是扮演著第三方撮合平台,並不會另收手續費。
你可以想像幣安是個虛擬貨幣網購平台,C2C出金是基本上就是作為賣家的你,把虛擬貨幣賣給另一個買家,而你自己則是收到現金或轉帳。
但C2C存在不少缺點,
首先,因為不知道交易對方的身分、也不清楚資金來源,存在洗錢或詐騙的風險,可能是在進行黑錢洗白(三角詐騙),若貿然收取對方款項,你的銀行帳戶也可能因為洗錢情事而遭到凍結。最好的方式是選擇通過驗證、評價紀錄良好的買家,降低風險。
另外,C2C匯率通常比交易所的兌換匯率略差,這部份的價差也是成本的一種;還有透過特定的支付工具收款,還可能需要額外負擔轉帳或支付手續費;自已需要與買家溝通交易細節,一來一往會花費不少時間。
總結來說,C2C交易的風險較大,不是優先考慮的選項。
範例:幣安C2C交易(早期能用,目前通常無法使用)
C2C交易操作流程
幣安APP → 下方的「交易」→ 選擇上方「C2C交易」→ 切換成USD (其他幣別可能會看不到買家)→ 點選「出售」→ 選擇可接受的支付方式→ 選擇符合資格的買家
當對方依照你能接受的方式支付,並確認收到款項後,你便可以執行「放行」,幣安便會將你的虛擬貨幣存貨轉移給買家。如此就完成你的幣安C2C出金程序。

更完整的文章可參考:虛擬貨幣C2C交易買幣流程(圖解)
幣安出金總結:優先轉到交易所或錢包 or 銀行電匯 or 使用刷卡
綜合以上,我認為最適合多數人的方式:
- 轉加密貨幣到交易所或錢包:靈活度高,大小資金都通用,適合多數一般用戶
- 電匯法幣到銀行帳戶:適合大資金,且本身有外幣需求的用戶
- 刷卡使用加密貨幣:適合想直接將加密貨幣用在日常消費的用戶
這篇文章為個人經驗分享與資料整理,無任何投資推薦買賣或稅務建議之意,投資必定有風險,虛擬貨幣屬於極高風險的投資標的,投資前務必自行研究判斷。
FB社團-加密貨幣學習討論區
區塊鏈、虛擬貨幣是很新的領域,也有很高的風險,我也還在持續研究了解中。
我會把自己一些研究心得或體驗紀錄在FB社團中,
也歡迎對這領域比較有興趣想多了解的人一起交流。
FB社團連結:加密資產研究筆記
(加入須審核)


明明幣安自己就是個交易所,卻不能與台灣的銀行綁定帳戶出金,還要再轉賬到台灣的本土交易所,然後再出金到銀行帳戶裡,簡直是莫名其妙!!
你可能要先了解交易所的種類。 早年許多交易所,是提供加密貨幣與法幣交易。而幣安出來時,定位就是幣幣交易所,意思是不直接語法幣做兌換(但可支援第三方買賣)。這是廠商本身功能與客群定位的差異,也是這個決策讓他變成了全球最大的交易所。
請問我從幣安提現到
MetaMask帳戶
要怎麼知道錢去哪裡了?
區塊鏈的記帳,你匯出到另一地址,代表用另一個錢包去記帳。去看看你匯入的錢包,如果有問題就問客服比較快。
本人幣安帳戶的資金被騙取,並已報警。請問要如何聯絡幣安公司請求幫助,意即如何請求幣安公司協助瞭解資金流向,如提供盜取帳戶的IP或ID……等其他資料供檢察官或警方辦案依據。以及幣安公司台灣地址電話聯絡方式。
請問參加幣安錢包Trust的ETH礦池質押活動
之後要提現Aave要求繳交稅金、
激活礦池與風險保證金才能到帳
這個是正常程序嗎?還是詐騙
Trust錢包應該是別的東西,跟幣安關係是?
我不知道你用了什麼,但說要繳稅繳保證金的一律都有問題,總之先別匯款,查清楚再說。
也是參加Trust錢包裡的質押活動,完成合約後,被要求提交20%網格轉換費,繳完又被要求付激活費,說因為我第一次大量金額,無法下款,請問這正常嗎?之前妳解決了嗎?
假的,勿匯款。
從coinbase 轉金去幣安 但是沒有足夠的usdt付利潤稅 該怎辦呢?錢一直卡在公鏈 能往回嗎?
問客服看看吧,這我也沒試過。
市場先生您好~
我現在是準備用幣安電匯美金到我台灣銀行的美金帳戶
想請問幣安的收款人地址1跟收款人地址2該如何填寫
您好、請問市場先生、在幣安買幣超過台幣50萬、會需要申報嗎?
不用,申報那是銀行的事跟我們無關。
但主要是匯出50萬的匯款證明要留著,以後匯回來可以申報成本使用。
你好!想問一下,文中提到 幣安提現時使用不同的網路會有不同的手續費,可以問一下這裡的交易網路是什麼?交易網路跟虛擬貨幣原始的boxchain的關係什麼?
所有的幣,都是記錄在區塊鏈上的帳本,記錄在某個鏈上的某個位置(也稱為錢包),但區塊鏈有好幾條,記錄在不同的區塊鏈上就是不同的交易網絡。
目前的話沒太大差別,因為都可以彼此交易,但在速度、費用上會略有一點差異。
簡單解釋是這樣。
請問一下~要提現時~系統說資金龐大要求開啟人工綠色隧道要再付11888USTD才能快速提現….因為系統沒辦法處理較大的資金….合理嗎?
你是用哪一家交易商?這當然不合理阿,正常交易商不可能提這種要求。
你好,請問我提現時,交易所要求交50%的大額通道審核金,是正常的嗎?
哪家平台?
弊安提領錢包人工審核需要多久時間
鏈上出金通常很快,看是哪個鏈的區塊更新頻率。
人工審核我沒遇過,應該看狀況是什麼原因需要人工審核吧,你問問客服。
不好意思挖礦提領時需先繳一筆手續費是合理的嘛
請說清楚是哪一個交易所、哪一種挖礦功能?因為有很多不同功能都稱作挖礦。
一般來說是不合理的,沒有手續費。
您好,我是新手想請問如果在幣安Web3錢包裡有屬於SOL鏈的USDC可以怎麼出金至台灣帳戶呢?
1. 我找了幣託的USDC好像沒有SOL鏈的可以轉過去到幣託
2. 想在幣安Web3 錢包內用跨鏈橋的方式轉成polygon鏈的USDC,顯示需要支付SOL幣的網路費,但顯示SOL不足,可是我在幣安上有持有SOL幣,怎麼操作才能成功轉鏈呢?謝謝🙏
1. 轉去兩個錢包有相同的鏈,是可行的。如果有其中一個鏈是另外一個錢包沒有,那就不行。
2. 交易所錢包,和Web3錢包,本質上是兩個不同的地址,兩者是獨立的,並不互通。所以你需要將交易所錢包的SOL,轉到你自己的Web3錢包中,來做為之後的Gas費。轉的方法就跟一般提款收款一樣。
我想問幣安出金如果使用香港的外幣帳戶,是可以的嗎?但我提供的是台灣的身分認證
國別寫台灣?還是要改成香港?
應該不單純是國籍身分問題,每家銀行風格不一樣,有些可以收,有些會擋(對加密貨幣交易所不友善),建議先小額匯款試試或者查一下網路上有沒有人經驗或評論。匯銀行沒匯成也沒關係,會退回,只是需要等幾天以及損失手續費。