2025 年 10 月

地價稅信用卡推薦-行動支付優惠比較/銀行0利率分期整理

地價稅信用卡推薦-行動支付優惠比較/銀行0利率分期整理
每年11月是繳 地價稅 的時間,這類稅費是擁有不動產的必要支出,現在除了傳統臨櫃(含超商)或ATM轉帳繳費之外,還能利用 地價稅信用卡繳費、行動支付等方式,不但更方便,還能拿到刷卡回饋,等同少繳一點稅。 以下是市場先生幫大家整理最完整的 地價稅信用卡,你能從這篇文章中知道哪張 地價稅信用卡 回饋最高、0手續費與0利率分期的銀行、以及常見的地價稅問與答。

市值型ETF參與全市場的長期報酬,如何選擇進場方式?- 讀者提問

市值型ETF參與全市場的長期報酬,如何選擇進場方式?- 讀者提問
讀者提問: 「市值型ETF參與全市場的長期報酬,如何選擇進場方式?」 這算是一個很多人有問過,也很重要的問題, ▼ 讀者提問截圖 我的回答如下: 1. 參與全市場的長期報酬,一個重點在 「長期+參與」 換句話說,如果目標是參與市場報酬,重點其實不是進場時間,而是自己手上股票和現金的比例。 手上股票越多,長期而言參與越多, 手上現金越多,長期而言參與越少。 2. 擇時 vs. 不擇時 最大差異在參與...

投資市值型ETF,需看市場熱度來決定現金部位? – 讀者提問

投資市值型ETF,需看市場熱度來決定現金部位? – 讀者提問
讀者提問: 「請問主要是購買市值型ETF,有需要依市場熱度來決定手上現金留存多寡嗎?」 這是一個蠻重要的問題, 通常能考慮到現金多寡,代表也會考慮到其他資產類型的比重,以及從整體資產的角度思考報酬率。 ▼ 讀者提問截圖 以下是我對這題的想法: 1. 調整理現金比重,其實就是在做擇時買賣的決策 雖然「現金比重」乍看之下在談「動態的資產配置」,但實際上,這個問題的本質在於「是否選擇時機點、擇時買賣」。...

IB股息再投資操作步驟圖解教學:手續費和注意事項完整介紹

IB股息再投資操作步驟圖解教學:手續費和注意事項完整介紹
之前有網友詢問IB盈透證券股息再投資怎麼設定?要收手續費嗎? 其實IB盈透證券本身就有股息再投資計畫(DRIP)的功能,設定好之後,每次收到現金股利,就會自動拿去買進同一檔標的。 好處是: 讓投資產生複利效果 可以買進零碎股(就是小數點單位股票) 節省時間成本,設定一次,系統就會自動執行 你可以整個帳戶一次設定,或是每個標的個別設定。 不過要提醒的是,每次再投資都被視為一筆交易,會收一次標準交易手...

2026幣安出金教學-4種出金方法的手續費、優缺點

2026幣安出金教學-4種出金方法的手續費、優缺點
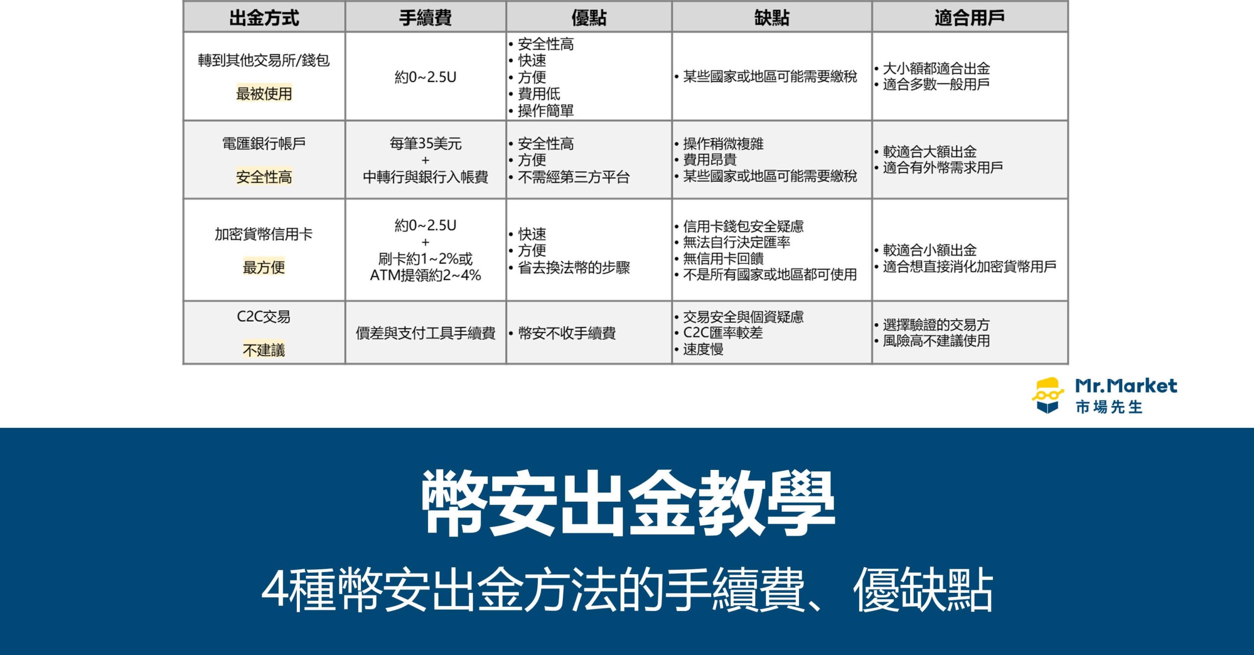
這篇文章主要介紹幣安出金的4種方式,包括轉移到其他法幣交易所、直接電匯銀行、信用卡出金等等,並且提供實際的出金範例說明。 這篇文章為個人經驗分享與資料整理,無任何投資推薦買賣或稅務建議之意,投資必定有風險,虛擬貨幣屬於極高風險的投資標的,投資前務必自行研究判斷。 幣安出金主要的4種方式 出金的意思是「轉出資金」,用加密貨幣換成法幣,例如把BTC、USDT,兌換美元USD轉到銀行帳戶,或是把加密貨幣...

2026幣安電匯出金:如何匯到銀行帳戶?(圖解流程)

2026幣安電匯出金:如何匯到銀行帳戶?(圖解流程)
從幣安交易所電匯到銀行帳戶,是幣安在今年(2025/09)重新開放的法幣出金方式。 透過這項功能,用戶可以不必再透過第三方平台,就能把幣安帳戶內的法幣資金轉到個人的銀行帳戶。 這篇文章將會一步步帶你操作幣安電匯出金流程,並整理注意事項,協助你更快速和安全的完成出金。 這篇文章為個人經驗分享與資料整理,無任何投資推薦買賣或稅務建議之意,投資必定有風險,虛擬貨幣屬於極高風險的投資標的,投資前務必自行研...